当前位置 >>  首页 >> 动态新闻 >> 科研动态

科研动态

SDG中心研究团队在激光雷达数据解译和参数反演方面取得新研究进展

发布时间:2026-04-16

近日,中国科学院青促会会员、可持续发展大数据国际研究中心(SDG中心)副研究员聂胜所在团队在激光雷达(LiDAR)数据解译和参数反演方面取得新研究进展。

在传统激光雷达(LiDAR)遥感研究中,其数据解译和参数反演往往高度依赖极其昂贵且耗时的人工标注与大规模野外测量。同时,由机载、星载、地基等多源平台以及复杂地表环境所带来的显著“领域偏移”问题,严重制约了模型的可扩展性和时空适应性。

为解决这些痛点,研究团队打破了以往将数据解译和参数反演割裂的传统观念,提出一个核心的创新视角:让LiDAR在遥感中实际扮演着“双重角色”。具体来讲,它既是需要通过先进深度学习架构被解译的三维复杂数据源,同时又能够作为一种稀疏但具备高度物理意义的真值信号,用于引导和约束时空连续的大尺度遥感参数反演。

在LiDAR数据解译方面,研究团队全面回顾了在广义弱监督视角下利用有限或不完美标签下提取点云几何与语义信息的技术路径,将其粗略划分为四个研究方向:

一是不完全监督,利用极少量精确标注和海量无标签数据,涵盖了半监督学习中的伪标签与一致性正则化、稀疏监督、主动学习以及小样本学习。二是不确切监督,利用粗粒度的包围框、场景级标签或涂鸦标签来替代逐点精确标注,从而大幅降低标注成本。三是不准确监督,应对包含错误或噪声的标签数据,通过置信度过滤、多视角投票和噪声自适应校正等方法提升模型的鲁棒性。四是跨域自适应与泛化,核心目标是在标注稀缺或不可获取的条件下,实现模型在不同场景间的有效迁移。该方向主要面向跨传感器平台、跨地区以及跨季节等复杂分布差异带来的迁移难题,涵盖无监督领域自适应、无源领域自适应、测试时自适应以及更为严苛的领域泛化等技术路径。

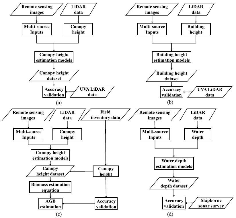
研究团队从广义的弱监督学习视角重新审视了大尺度遥感参数反演,重点探讨了如何利用稀疏的星载LiDAR(如GEDI、ICESat-2)足迹数据作为弱监督信号,联合连续、密集的卫星光学或雷达影像(如Sentinel、Landsat)进行地表参数反演。这种“由稀疏到密集,由离散到连续”的反演策略已被广泛应用于森林冠层高度估计、城市建筑高度提取、地上生物量测算以及浅海水深反演等关键对地观测任务中。

在技术演进方面,研究团队梳理了该领域从传统的像素级回归方法(如随机森林)到具备更强空间上下文感知能力的深度学习模型(如 U-Net 和Transformer)的发展历程。同时,也深入剖析了反演中面临的弱监督挑战,例如多源数据空间分辨率不匹配、地理配准误差带来的标签噪声,以及高生物量区域的信号饱和与长尾分布问题。

研究结果指出,LiDAR数据具有极其独特的模态特点,因此不能简单地将面向二维图像的弱监督方法应用于LiDAR遥感中:

模态特异性:与规则的栅格图像不同,LiDAR遥感点云具有严重的不规则几何、采样稀疏性以及由遮挡引起的不均匀性,这破坏了常规算法所需的一些先验假设,如空间连续性假设。

时空动态性:不同扫描仪的光束分布、飞行轨迹以及自然界的地形与物候变化,导致了非平稳的空间分布和极其复杂的时空动态演变。

评估陷阱:遥感数据固有的空间自相关性极易在常规的随机划分数据集时引发数据泄露,进而可能导致模型泛化水平被严重高估。因此,未来研究必须采用更为严谨的基于地理空间区块的交叉验证方式。

通过上述研究,可以看出广义弱监督视角下的LiDAR遥感极具发展潜力:

利用泛在标注。可充分挖掘众包数据、历史地图及大模型生成标注等泛在标注资源,以缓解当前高质量标注稀缺问题;

LiDAR遥感中的域变化。可发展面向跨传感器平台、跨区域与跨季节场景的跨域学习方法,如领域自适应与领域泛化,以提升LiDAR解译或反演模型的迁移能力;

面向开放世界的激光雷达遥感技术。可探索面向开放世界的LiDAR理解框架,使模型能够适应不断变化的类别和任务需求;

激光雷达遥感反演的新范式。可构建以稀疏LiDAR信号为监督的反演新范式,通过融合光学、SAR 等多模态遥感数据提升时空连续反演能力;

激光雷达遥感数据集。可建设大规模、多模态、跨平台的 LiDAR 遥感数据集,为弱监督学习、基础模型训练提供数据支撑;

激光雷达遥感基础模型。可探索面向LiDAR遥感的基础模型,通过融合多模态遥感数据与大规模预训练机制,构建具有更强表征能力和泛化能力的通用模型体系。

研究成果以“LiDAR remote sensing meets weak supervision: Concepts, methods, and perspectives”为题,发表于遥感领域权威期刊《ISPRS Journal of Photogrammetry and Remote Sensing》(中国科学院一区)。空天院博士高原和长沙理工大学讲师夏少波为第一作者,可持续发展大数据国际研究中心聂胜和研究员王成为通讯作者。合作单位还包括清华大学。研究工作得到国家自然科学基金资助。

论文链接:https://www.sciencedirect.com/science/article/abs/pii/S0924271626001152


图1  LiDAR遥感与广义的弱监督学习


图2  广义弱监督学习视角下的LiDAR遥感方法与应用体系


图3  LiDAR遥感弱监督语义分割代表性工作


图4  广义弱监督视角下的LiDAR遥感反演流程


图5  激光雷达遥感中的泛在标注示例




附件: